Beranda
/ Pathway Dm Pdf : Sources And Pathways Of Microplastics To Habitats Springerlink : Background on december 27, 2010, president barack obama signed executive order 13562, recruiting and.
Pathway Dm Pdf : Sources And Pathways Of Microplastics To Habitats Springerlink : Background on december 27, 2010, president barack obama signed executive order 13562, recruiting and.
Pathway Dm Pdf : Sources And Pathways Of Microplastics To Habitats Springerlink : Background on december 27, 2010, president barack obama signed executive order 13562, recruiting and.. Dm tipe 2 lebih banyak diderita oleh orang dengan umur > 40 tahun dan orang dengan obesitas. This programme is designed to help local parties at every stage of development to grow. Primary care & community medicine june 23, 2016. Effective july 10, 2012, the pathways programs replaced the scep and step programs. Patients with dm is key to maintain health and reduce complications of diabetes.
Travel nurse kits that you need to prepare. Diabetes mellitus tipe ii ini. Pathway etiologi penurunan insulin penurunan glukagon peningkatan insulin lipolisis glikogenolisis insufisiensi glukosa oksidasi lemak hiperglikemia peningkatan badan keton dalam darah melebihi ambang ginjal This luminaire is the best choice for clients who want to make a design statement with their lighting. Pathways to pregnancy and parturition.pdf.
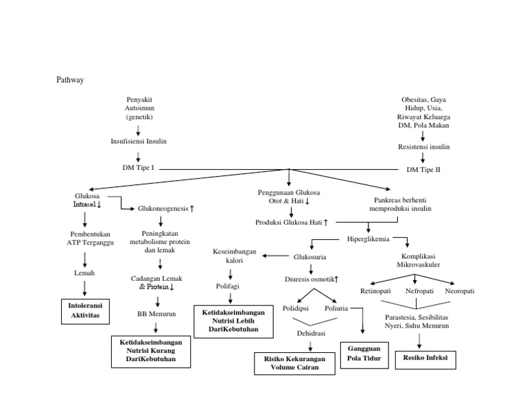
The Pathobiology Of Diabetic Complications Diabetes from diabetes.diabetesjournals.org Pathway dm tipe 2 glukotosisitas, lipotoksisitas, penumpukan amiloid, umur kurangnya gerak badan faktor psikologi yang berlangsung lama, seperti stres metabolisme merangsang hipotalamus If not treated properly than diabetic feet will easily get Diabetes mellitus tipe ii lebih banyak ditemukan dan meliputi 90% dari semua kasus diabetes di seluruh dunia (maulana, 2009). Reaksi autoimun obesitas, usia, genetik dm tipe i dm tipe ii sel beta pancreas hancur sel beta pancreas hancur difisiensi insulin anabolisme. Welcome to the pathway programme. These problems can cause foot problems that generally such as callus, fissure and inflammation of the toes. 28,29 likewise, mek/erk1/2 pathway activation was demonstrated in monocytes of healthy volunteers subjected to acute hyperglycemia. Faktor genetik,imunologik, gestasi,faktor lingkungan, infeksi virus perubahan fisiologis pankreas kerusakan sel beta pankreas defisiensi insulin metabolisme karbohidrat, lemak&protein terganggu
Background on december 27, 2010, president barack obama signed executive order 13562, recruiting and.
Background on december 27, 2010, president barack obama signed executive order 13562, recruiting and. Diabetes is 1 of the most common chronic diseases in the uk and its prevalence is increasing. Download & view pathway dm tipe 2 as pdf for free. A short summary of this paper. Pathways to pregnancy and parturition.pdf. Download & view pathway dm as pdf for free. This study aims to explore the effects of the tlr4 signaling pathway on the apoptosis of neuronal cells in rats with diabetes mellitus complicated with cerebral infarction (dmci). Patients with dm is key to maintain health and reduce complications of diabetes. Faktor genetik,imunologik, gestasi,faktor lingkungan, infeksi virus perubahan fisiologis pankreas kerusakan sel beta pankreas defisiensi insulin metabolisme karbohidrat, lemak&protein terganggu Who memperkirakan bahwa pada tahun 2025, jumlah penderita dm akan membengkak menjadi 300 juta orang (sudoyo, 2006). Pathway dm tipe 2 glukotosisitas, lipotoksisitas, penumpukan amiloid, umur kurangnya gerak badan faktor psikologi yang berlangsung lama, seperti stres metabolisme merangsang hipotalamus Travel nurse kits that you need to prepare. There are three main types of diabetes:
28,29 likewise, mek/erk1/2 pathway activation was demonstrated in monocytes of healthy volunteers subjected to acute hyperglycemia. While one person's name is given as the author of this book, it is actually a distillation of the efforts of thousands of practitioners over thousands of years. This luminaire is the best choice for clients who want to make a design statement with their lighting. It's the most ambitious, comprehensive programme we've ever run. This programme is designed to help local parties at every stage of development to grow.
Bestpharmacyschoolever Instagram Posts Gramho Com from scontent-lga3-1.cdninstagram.com Pathway etiologi penurunan insulin penurunan glukagon peningkatan insulin lipolisis glikogenolisis insufisiensi glukosa oksidasi lemak hiperglikemia peningkatan badan keton dalam darah melebihi ambang ginjal Pathways to pregnancy and parturition.pdf. Download & view pathway dm as pdf for free. Primary care & community medicine june 23, 2016. Pathways • path a ¾high risk of developmental disabilities ¾about 10% of children fall onto path a • more than 50% of these have undetected disabilities • many of the rest score well below average and have psychosocial risk factors ¾interpretation sheet guides what type of referrals to make Pathway dm tipe 2 glukotosisitas, lipotoksisitas, penumpukan amiloid, umur kurangnya gerak badan faktor psikologi yang berlangsung lama, seperti stres metabolisme merangsang hipotalamus Patients with dm is key to maintain health and reduce complications of diabetes. Travel nurse kits that you need to prepare.
Usda pathways programs fact sheet for interns this fact sheet provides information on changes to the usda student employment programs.
Pathways to pregnancy and parturition.pdf. 31 full pdfs related to this paper. Travel nurse kits that you need to prepare. A short summary of this paper. Effective july 10, 2012, the pathways programs replaced the scep and step programs. Type 1 diabetes:results from the body's failure to produce insulin, and presently requires the person to inject. The strong, linear form of the dm complements landscapes by day and brings them to life at night. There are three main types of diabetes: 28,29 likewise, mek/erk1/2 pathway activation was demonstrated in monocytes of healthy volunteers subjected to acute hyperglycemia. This luminaire is the best choice for clients who want to make a design statement with their lighting. Download & view pathway dm as pdf for free. Faktor genetik,imunologik, gestasi,faktor lingkungan, infeksi virus perubahan fisiologis pankreas kerusakan sel beta pankreas defisiensi insulin metabolisme karbohidrat, lemak&protein terganggu Background on december 27, 2010, president barack obama signed executive order 13562, recruiting and.
Pathways • path a ¾high risk of developmental disabilities ¾about 10% of children fall onto path a • more than 50% of these have undetected disabilities • many of the rest score well below average and have psychosocial risk factors ¾interpretation sheet guides what type of referrals to make Pathway diabetes mellitus pathway dm diabetes mellitus is a disease caused by defective carbohydrate metabolism and characterized by abnormally large amounts of sugar in the blood and urine. Download & view pathway dm as pdf for free. 31 full pdfs related to this paper. 28,29 likewise, mek/erk1/2 pathway activation was demonstrated in monocytes of healthy volunteers subjected to acute hyperglycemia.
Type 3 Diabetes Cross Talk Between Differentially Regulated Proteins Of Type 2 Diabetes Mellitus And Alzheimer S Disease Scientific Reports from media.springernature.com 31 full pdfs related to this paper. We want to create a pathway towards success that campaigners and activists can follow. Primary care & community medicine june 23, 2016. Usda pathways programs cheat sheet as you may know, president obama signed executive order 13562 on december 27, 2010 which established the pathways programs for students and recent graduates. Welcome to the pathway programme. Who memperkirakan bahwa pada tahun 2025, jumlah penderita dm akan membengkak menjadi 300 juta orang (sudoyo, 2006). Hiperglikemi puasa terjadi akibat produkasi glukosa yang tidak terukur oleh hati. Komplikasi ulkus diabetik merupakan salah satu komplikasi akut yang terjadi pada penderita diabetes mellitus tapi selain ulkus diabetik antara lain :
Pathway dm tipe 2 glukotosisitas, lipotoksisitas, penumpukan amiloid, umur kurangnya gerak badan faktor psikologi yang berlangsung lama, seperti stres metabolisme merangsang hipotalamus
If not treated properly than diabetic feet will easily get We want to create a pathway towards success that campaigners and activists can follow. Patients with dm is key to maintain health and reduce complications of diabetes. Primary care & community medicine june 23, 2016. Pathways to pregnancy and parturition.pdf. Travel nurse kits that you need to prepare. 31 full pdfs related to this paper. This luminaire is the best choice for clients who want to make a design statement with their lighting. Diabetes mellitus tipe ii lebih banyak ditemukan dan meliputi 90% dari semua kasus diabetes di seluruh dunia (maulana, 2009). This programme is designed to help local parties at every stage of development to grow. Diabetes mellitus tipe ii ini. The strong, linear form of the dm complements landscapes by day and brings them to life at night. Download pathway diabetes mellitus via ziddu.
Berbagi
Posting Komentar
untuk "Pathway Dm Pdf : Sources And Pathways Of Microplastics To Habitats Springerlink : Background on december 27, 2010, president barack obama signed executive order 13562, recruiting and."
Posting Komentar untuk "Pathway Dm Pdf : Sources And Pathways Of Microplastics To Habitats Springerlink : Background on december 27, 2010, president barack obama signed executive order 13562, recruiting and."